attiny2313 термометр прошивка
| 
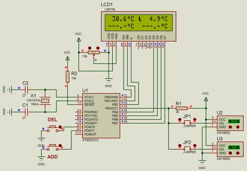
					 Термометр был собран в феврале сего года. Затем наступила весна, на смену ей пришло лето, затем осень.… А термометр так и работает уже 7 месяцев.Файлы: Схема, прошивка, проект Proteus 7.7 SP2. 
						
						Краткий перечень возможностей:
 Характеристики дистрибутива 
						
 Скачать: 
							 | 
			

perezcaroline